Test Bank For Environment and You, 2nd Edition

Test Bank For Environment and You, 2nd Edition simplifies complex topics with clear explanations, study strategies, and exam-focused practice.

Joseph Wilson
Contributor
4.1
53
5 months ago
Preview (16 of 206 Pages)
100%
Purchase to unlock

Page 1

Test Bank For Environment and You, 2nd Edition - Page 1 preview image

Loading page image...

ExamName___________________________________MULTIPLE CHOICE. Choose the one alternative that best completes the statement or answers the question.1) The 1987 UN Commission on Sustainability first introduced the concept of ________ as a necessaryfocus for maintaining sustainability.A) cultural servicesB) renewable energyC) human well-beingD) environmental sustainabilityE) human population growth1)2) The current total world population has just passed ________.A) 6 billionB) 5 billionC) 9 billionD) 8 billionE) 7 billion2)3) The law of energy and mass conservation states that ________.A) energy can be created and matter destroyedB) energy cannot be destroyed but matter can be createdC) energy and matter cannot be created or destroyedD) both energy and matter can be created and destroyed3)4) Which of the following isnotan abiotic factor?A) sunlightB) bacteriaC) temperatureD) rainfallE) carbon and nitrogen levels4)5) An ecosystem is best defined as ________.A) all the organisms and their physical and chemical environment within a specific area whereenergy and matter influence the distribution and abundance of organisms presentB) a regional grouping of plants, animals, and abiotic factorsC) the total population of a specific kind of plant, animal, or microbe and all members of whichdo or potentially can interbreed and produce youngD) abiotic factors affecting a grouping or plants, animals, and organisms trying to survive in agiven areaE) a grouping of plants and animals that interacts with one another in a way that causes thegrouping to die5)6) Which of the following isnota principle of Ecosystem function?A) Ecosystems have distinct boundaries that are influenced by the abiotic factors in theecosystem.B) Ecosystems are always open to gains and losses of matter and energy.C) Ecosystem's processes are self-regulated by interactions among their living and nonlivingcomponents.D) Matter and energy are neither created nor destroyed.E) Ecosystem change is inevitable and essential.6)1

Page 2

Test Bank For Environment and You, 2nd Edition - Page 2 preview image

Loading page image...

Page 3

Test Bank For Environment and You, 2nd Edition - Page 3 preview image

Loading page image...

7)A hypothesis can best be described as ________.A)an explanation that has been tested many timesB)the science of asking questions and finding concrete answersC)a proven factD)a comparison between groups with an explanation for differencesE)a proposed explanation that can be tested7)8)All the organisms and their physical and chemical environment within a specific area best describe________.A) populationsB) ecosystemsC) ecological communitiesD) the biosphereE) biomes8)9) Sustainable use of resources requires ________.A) an understanding of rate of resource renewal and ability to manage rate of useB) knowledge of all nonrenewable resourcesC) a thorough understanding of the scientific methodD) knowledge of all finite resource locationsE) an understanding of ecosystem models9)10) The ecosystem boundary of a drainage basin can be defined by ________.A) mountains, hills, and valleys that determine where the water flowsB) the rivers that divide the basins between counties, cities, and statesC) local legislative decisions designed to clarify jurisdiction of the ecosystemD) the amount of water flowing into the basin from a mountainE) the streams that flow into the basin10)11) Akey factorin the ability of ecosystems to provide ecosystem services is ________.A) the presence of essential abiotic factorsB) the maintenance of a high level of diversity of speciesC) the presence of both renewable and nonrenewable resourcesD) a steady rate of growth of the ecosystemE) a sustainable energy cycle11)12) What is one barrier that makes it difficult for scientists to forecast environmental changes?A) the diversity of views based on cultural and religious differencesB) simplicity of ecosystemsC) unpredictable behavior of ecosystems that cause unpredicted environmental changesD) the certainties of ecosystem function that humans ignoreE) environmental conflict that leads to ecosystem sustainability12)13) At virtually any level of use, nonrenewable resources can be ________.A) replenished once depletedB) exhausted or depletedC) recycled or reusedD) converted to nonmetallic mineralsE) converted to renewable ones13)2

Page 4

Test Bank For Environment and You, 2nd Edition - Page 4 preview image

Loading page image...

14)In human-dominated ecosystems, which of the following features is often lacking?A)drought resistant regulationB)the presence of sufficient human infrastructureC)the presence of positive feedback systemsD)homeostatic regulationE)an ecosystem's ability to grow sufficient food14)15)Sustainable companies such as DIRTT measure success by the triple bottom line, which includes________, people, and profit.A) planetB) prosperityC) petroleumD) popularityE) professionalism15)16) Environmental science isbestdescribed as ________.A) focusing on renewable resource sustainabilityB) studying ecosystem sustainability and destructionC) focusing on organism relationships within an ecosystemD) studying all aspects of an environmentE) studying the physical and chemical aspects of an environment16)17) Negative feedback processes tend to function within ecosystems to ________.A) cause further ecological destruction.B) stabilize the ecosystemC) cause ecological relationships to disintegrateD) reinforce harmful changesE) cause ecological relationships to flourish17)18) As human population and demands for resources have changed, our definition of sustainability hasalso changed. One hundred and fifty years ago, human resource use waslargelydetermined by________.A) the necessity to avoid human conflictB) the understanding of resource supplyC) consideration of human justiceD) the need for balancing multiuses/demands for a resourceE) human needs or desires18)19) Ecosystems are connected by ________.A) the flow of energy and matter through the ecosystemB) individual species competing for space with other species in the ecosystemC) the essential flow of water through the ecosystemD) energy cycling and nutrient flowE) the movement of pollutants between ecosystems19)3

Page 5

Test Bank For Environment and You, 2nd Edition - Page 5 preview image

Loading page image...

20)Throughout any introductory examination of ecosystems and environmental sustainability, theimportance of human population numbers is cited. Currently, the world and U.S. populations areclosest to ________.A) 9 billion; 400 millionB) 7 billion; 500 millionC) 7 billion; 200 millionD) 3.5 billion; 300 millionE) 7 billion; 300 million20)21) What ecosystem services from U.S. national forests had thegreatestdemands placed on themfollowing World War II and the country's rapid population growth?A) grazing and agricultureB) soil formation and agricultureC) soil formation and wilderness protectionD) food, fiber, and plant growthE) grazing, recreation, and timber resources21)22) What makes up an ecosystem?A) living and nonliving parts and the processes that disconnect themB) energy and matter and the organisms functioning apartC) living and nonliving parts and energy movement created by the sunD) living and nonliving parts and the processes that connect themE) energy and matter and the organisms competing for resources in the ecosystem22)23) Which of the following isnotconsidered biota?A) plantsB) fungiC) bacteriaD) waterE) animals23)24) Resources are ________.A) finiteB) infiniteC) available in sufficient quantities to sustain all of our futuresD) available in ample quantitiesE) used at a slow rate so that they will last forever24)25) What is required to be considered sustainable use of resources?A) understanding that resources are infiniteB) understanding the rate of exhaustion and the ability to manage the rate of the useC) understanding ecosystem function in relation to resource useD) understanding the rate of renewal and the ability to manage the rate of the useE) understanding that resources are finite25)4

Page 6

Test Bank For Environment and You, 2nd Edition - Page 6 preview image

Loading page image...

26)What are examples of provisioning ecosystem services?A)food, water, and fiberB)pollination and chlorophyllC)aesthetic beauty and recreationD)climate, water flow, and diseaseE)soil formation and nutrient cycles26)27)Regulating ecosystem services are ways that ecosystems control important conditions and/orprocesses such as ________.A) climate, water flow, and diseaseB) pollination and chlorophyllC) food, water, and fiberD) aesthetic beauty and recreationE) soil formation and nutrient cycles27)28) Aculturalecosystem service might be ________.A) the beauty or inspiration provided by a forestB) good health access for populations in a communityC) constructing a "green" buildingD) ensuring flow of traffic in and out of a cityE) providing food to the malnourished28)5

Page 7

Test Bank For Environment and You, 2nd Edition - Page 7 preview image

Loading page image...

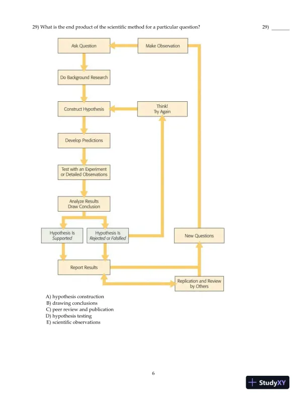
29)What is the end product of the scientific method for a particular question?A)hypothesis constructionB)drawing conclusionsC)peer review and publicationD)hypothesis testingE)scientific observations29)6

Page 8

Test Bank For Environment and You, 2nd Edition - Page 8 preview image

Loading page image...

SHORT ANSWER. Write the word or phrase that best completes each statement or answers the question.30)Match each term with the correct description.I.Ecosystem servicesII.Provisioning servicesIII. Regulating servicesIV. Cultural servicesV.Supporting servicesA.Basic ecosystem processes that are needed to maintain other servicesB.The multitude of resources that ecosystems supply to humansC.Food, water, and air we breatheD.Spiritual and recreational benefits that an ecosystem providesE.Ecosystem control of climate, flows of water, and absorption of pollutants30)MULTIPLE CHOICE. Choose the one alternative that best completes the statement or answers the question.Read the scenario and answer the accompanying question(s).Sustainable management requires us to examine the "big picture" of an ecosystem's context, even though we may notunderstand every piece and process in that ecosystem. Systems thinking recognizes and addresses the essential connectionsbetween the pieces of any system to be analyzed.31) Which of the following environmental examples represents systems thinking?A) undertaking a long-term study of Lake Michigan ecologyB) studying the behavior of a global invasive speciesC) emission control devices on California automobilesD) planting grass for cattle to feed on in desert regionsE) examining the beetle life cycle that is posing a threat to local forests31)32) Ecosystem services are often classified into fourdifferentcategories that include provisioningservices (supplying us with food, air, and water), as well as ________.A) aesthetic, cultural, and sustainable servicesB) aesthetic, spiritual, and recreational services.C) regulating, sustainable, and homeostatic servicesD) regulating, cultural, and supporting servicesE) aesthetic, ecological, and regulating services32)ESSAY. Write your answer in the space provided or on a separate sheet of paper.33) Assuming that a city wishes to manage its water supply in a sustainable manner, describe/explain two specificfactors that must be considered in order to accomplish this.34) In the course of one day, a human experiences several dozen ecosystem services other than the essentialprovisioning services supplying us with food, water, and the air we breathe. Explain three additional ecosystemservices that are essential to maintaining life on Earth.7

Page 9

Test Bank For Environment and You, 2nd Edition - Page 9 preview image

Loading page image...

Answer KeyTestname: UNTITLED11) C2) E3) C4) B5) A6) A7) E8) B9) A10) A11) B12) C13) B14) D15) A16) D17) B18) E19) A20) E21) E22) D23) D24) A25) D26) A27) A28) A29) C30) I. B, II. C, III. E, IV. A, V. D31) A32) D33) To be sustainable, actions must conform to the laws of mass and energy conservation. This is, something cannot becreated from nothing, and everything goes somewhere. In order to manage a municipal water supply sustainably, onemust understand therate of renewalof the water source (is the source a mountain snowfield, constantly renewed, or isthe source a more finite groundwater aquifer?). Secondly, one must have the ability and take the initiative to managetherate of useof this water supply, based on changes in the area's population growth, also factoring in any newdemands for this water supply with time (new land uses evolving, such as increased levels of agriculture).34) One might begin with a focus on the ecosystem services that regulate climate (solar energy budget), the flow of waterthrough ecosystems (water cycle), or the absorption of pollutants (microbial decomposition and the essential recyclingof matter). One could also describe the basic ecosystem processes such as any of the nutrient cycles (N cycle, whichprovides the critical N-compounds to plants that humans consume in order to build their essential N-containingcompounds of DNA/RNA, enzymes, and proteins). The carbon cycle, moving O2 and CO2 through the ecosystem viathe processes of photosynthesis and cellular respiration could also be described.8

Page 10

Test Bank For Environment and You, 2nd Edition - Page 10 preview image

Loading page image...

ExamName___________________________________MULTIPLE CHOICE. Choose the one alternative that best completes the statement or answers the question.1) Hetch Hetchy provides the residents of San Francisco with ________.A) forest for recreationB) miles of biking and hiking pathsC) water for drinkingD) wilderness habitatsE) lakes for fishing1)2) The Modern Era's views on the relationship of humans and the environment can be described as________.A) human impacts on ecosystems differ significantly from natural disturbancesB) the obsession with material goods that broke the connection between humans and natureC) reconciliation of our activities with the inescapable laws of the natural worldD) evolutionary change that described the connections between organisms and theirenvironmentE) opportunities for fewer connections between humans and nature2)3) Which of the ethical traditions best describes the building of the Hetch Hetchy Reservoir as rightbecause it benefited a large number of people?A) consequence-based ethicsB) virtue ethicsC) utilitarianismD) environmental ethicsE) duty-based ethics3)4) The domestication of plants and animals allowed humans to alter ecosystems for their benefits.Which of the following is an example of a human benefit that resulted from ecosystem change?A) Crop production decreased as natural habitats were replaced.B) Crop production increased as a result of more plants competing for the same land space.C) Grasslands were destroyed and predator insects were destroyed.D) Crop production increased and more people had food to eat.E) Grasslands were destroyed and replaced with forests.4)5) During the 19th century, as populations grew and urban environments expanded, humans had lessexposure to ________.A) chemicalsB) animalsC) waterD) natural environmentsE) air pollutants5)1

Page 11

Test Bank For Environment and You, 2nd Edition - Page 11 preview image

Loading page image...

6)Gifford Pinchot, first head of the U.S. Forest Service, advocated the conservationist view of nature.This view promoted ________.A) a deep ecology approach to public resource useB) resource use in a sustainable manner to provide the greatest benefit for the greatest number ofpeopleC) resource use in a sustainable manner with an ecocentric focusD) a wilderness and ecocentric approach to public resource useE) a biocentric approach to public resources6)7) Natural wilderness should be protected regardless of the needs of humans is an example of the________ point of view.A) conservationistB) economistC) ecologistD) environmentalistE) preservationist7)8) The animal rights movements in society evolved from ________.A) virtue ethicsB) anthropocentric ethicsC) ecocentric ethicsD) environmental ethicsE) biocentric ethics8)9) Rachel Carson's book, ________, pointed out the dangers posed to the natural environments andhumans by pesticides.A)NatureB)Silent SpringC)Man and NatureD)WaldenE)The Population Bomb9)10) DDT was originally intended to kill ________.A) birdsB) mosquitoesC) aphidsD) plantsE) corn insects10)11) Environmental ethics isbestdefined as ________.A) studying the economic value of all living things in their environmentB) the extrinsic value placed on people, organisms, and objects in the environmentC) studying the moral relationships of humans to the environment and the environment's livingorganismsD) actions taken by humans in the environment in which they live that have impactE) studying the rightness and wrongness of human actions11)2

Page 12

Test Bank For Environment and You, 2nd Edition - Page 12 preview image

Loading page image...

12)Environmental justice seeks to ________.A)ensure that legal boundaries are adhered to when environmental disputes ariseB)ensure the sound management of the environmentC)ensure that people are treated fairly regardless of race, gender, or economic status in themanagement of natural resourcesD) ensure that anthropocentric ethics are applied to the environmentE) ensure that ecocentric ethics are applied to the environment12)13) A subsistence economy is one that ________.A) meets its environmental needs without accumulating wealthB) meets its environmental need by over fishing lakes and riversC) purchases goods and services from othersD) meets is environmental needs while causing ecosystem destructionE) purchases resources for immediate use13)14) A subsistence farmer might ________.A) buy commodities from othersB) barter or trade goods they growC) allow production and consumption of goods and services to take place in a market systemD) sell goods they catch and growE) accumulate a surplus of goods to sell for financial gain14)15) The price consumers are willing to pay for a resource that may be limited depends on ________.A) their perceived need for the resourceB) their ability to pay more than someone elseC) how much they can afford at a time the resource is limitedD) their access to the resource in their communityE) how much of the resource is remaining to purchase15)16) When a commodity is in short supply, the cost ________.A) decreasesB) is lower in areas with better accessC) goes upD) remains the sameE) is near the cost of production16)17) The difference between the cost to produce a commodity and its price in the marketplace is________.A) economy of scaleB) discount rateC) opportunity costD) profitE) economic value17)18) Cost per unit of a good or services decline as the level of production increases. This is described as________.A) profitB) economy of scaleC) economic valueD) opportunity costE) discount rate18)3

Page 13

Test Bank For Environment and You, 2nd Edition - Page 13 preview image

Loading page image...

19)The economic value of an ecosystem service can be measured by accessing the willingness to payfor the action to ________ them.A) monitorB) recirculateC) preserveD) valueE) conserve19)20) Which of the following issues would be addressed by a county's land use development office whenmaking important environmental decisions?A) building of a landfillB) building of a new gas station in the countyC) managing a national parkD) controlling air pollution from automobilesE) storage of nuclear wastes20)21) Gross domestic product is ________.A) all the resources necessary to produce the ecosystem servicesB) cost of services minus the economic value of enhancements or degradation to theenvironmentC) the total economic value of goods and services produced by a countryD) a measure of a country's economic standingE) the willingness of consumers to pay for ecosystem services21)22) Most environmental policy is set by ________.A) CongressB) the PresidentC) Supreme Court rulingsD) federal legislationE) state and local governments22)23) Individuals in Africa often share crop and livestock land with other families in their community.What happens to the land as a result of each family using an individual's approach to managing it?A) It is preserved from family to family and generation to generation.B) It is protected by laws.C) It is preserved as a result of the importance of cultural heritage.D) It is managed sustainably for future farming.E) It is often overexploited.23)24) The constitutional basis for environmental justice is rooted in ________.A) environmental laws and legislative regulationsB) public policy and governmental ethicsC) ecological valuation of the ecosystemD) equal protection for all citizensE) compensation to a land owner by the government when their property is needed for publicuse24)25) Which of the following agencies has significant influence on international environmental policy butno government representation or participation?A) The Global Environmental FacilityB) The European Environment AgencyC) The United NationsD) The World Trade OrganizationE) The World Wildlife Fund25)4

Page 14

Test Bank For Environment and You, 2nd Edition - Page 14 preview image

Loading page image...

26)U.S. environmental law and policy are influenced by the actions of ________.A)the executive branchB)the legislative branchC)the judicial branchD)all three branches of governmentE)only the executive and legislative branches26)27)Natural capital is defined as all of Earth's resources that are necessary to produce ________.A)a safe habitat for endangered speciesB)a profitC)a sustainable marketD)environmental justice for allE)the ecosystem services that we depend on27)28)A grass root organization is attempting to preserve a stretch of forest that is being considered forpurchase by a manufacturing plant. The organization's main strategy is to inform the nearbyhousing developments of the effect on their home values if the manufacturing plant goes versus thepreserved forest. This approach is using ________.A) scare tactic valuationB) market valuationC) travel-cost valuationD) hedonic valuationE) contingent valuation28)5

Page 15

Test Bank For Environment and You, 2nd Edition - Page 15 preview image

Loading page image...

29)Some groups state that the primate shown in this photograph has economic value for humans viaecotourism. This primate would be referred to as having ________.A) instrumental valueB) intrinsic valueC) individual valueD) ecological valueE) theological value29)6

Page 16

Test Bank For Environment and You, 2nd Edition - Page 16 preview image

Loading page image...

30)What part of the policy-cycle determines who will deal with a particular issue and when?A)Problem DefinitionB)Setting the AgendaC)AssessmentD)ImplementationE)Formulating Policy30)31)What part of the policy-cycle allows individuals or agencies to carry out the new activities andenforce the laws?A) Problem DefinitionB) AssessmentC) Setting the AgendaD) ImplementationE) Formulating Policy31)SHORT ANSWER. Write the word or phrase that best completes each statement or answers the question.32) Match each term with the correct description.I.Virtue ethicsII.Anthropocentric ethicsIII. Biocentric ethicsIV. Ecocentric ethicsV.Duty-based ethicsA.Rightness or wrongness of actions should be determined by a set of rules or laws.B.An action is right if it is motivated by virtues that include kindness, honesty, loyalty,and justice.C.Defines right actions in terms of outcomes for human beingsD.Argues that the value of other living things is equal to the value of humansE.Places value on communities of organisms and ecosystems32)7
Preview Mode

This document has 206 pages. Sign in to access the full document!

Study Now!

XY-Copilot AI
Unlimited Access
Secure Payment
Instant Access
24/7 Support
Document Chat

Document Details

Related Documents

View all