Solution Manual for Network Security Essentials: Applications and Standards, 6th Edition

Get a deeper understanding of your textbook with Solution Manual for Network Security Essentials: Applications and Standards, 6th Edition, featuring expert solutions to every problem.

Eva Reed
Contributor
4.1
37
5 months ago
Preview (16 of 94 Pages)
100%
Purchase to unlock

Page 1

Solution Manual for Network Security Essentials: Applications and Standards, 6th Edition - Page 1 preview image

Loading page image...

SOLUTIONSMANUALNETWORKSECURITYESSENTIALS:APPLICATIONSANDSTANDARDSSIXTHEDITIONWILLIAMSTALLINGS

Page 2

Solution Manual for Network Security Essentials: Applications and Standards, 6th Edition - Page 2 preview image

Loading page image...

Page 3

Solution Manual for Network Security Essentials: Applications and Standards, 6th Edition - Page 3 preview image

Loading page image...

-4-Chapter 1Introduction ............................................................. 5Chapter 2Symmetric Encryption and Message Confidentiality .......11Chapter 3Public-Key Cryptography and Message Authentication ...22Chapter 4Key Distribution and User Authentication.....................29Chapter 5Network Access Control and Cloud Security .................38Chapter 6Transport-Level Security ...........................................41Chapter 7Wireless Network Security.........................................44Chapter 8Electronic Mail Security .............................................48Chapter 9IP Security ..............................................................53Chapter 10Malicious Software..................................................60Chapter 11Intruders ..............................................................67Chapter 12Firewalls ...............................................................74Chapter 13Network Management Security.................................81Chapter 14Legal and Ethical Aspects ........................................85Chapter 15SHA-3 ..................................................................92TABLE OF CONTENTS

Page 4

Solution Manual for Network Security Essentials: Applications and Standards, 6th Edition - Page 4 preview image

Loading page image...

-5-CHAPTER1INTRODUCTIONANSWERS TOQUESTIONS1.1The OSI Security Architecture is a framework that provides a systematicway of defining the requirements for security and characterizing theapproaches to satisfying those requirements. The document definessecurity attacks, mechanisms, and services, and the relationshipsamong these categories.1.2 Passive attackshave to do with eavesdropping on, or monitoring,transmissions. Electronic mail, file transfers, and client/serverexchanges are examples of transmissions that can be monitored.Activeattacksinclude the modification of transmitted data and attempts togain unauthorized access to computer systems.1.3 Passive attacks:release of message contents and traffic analysis.Active attacks:masquerade, replay, modification of messages, anddenial of service.1.4 Authentication:The assurance that the communicating entity is theone that it claims to be.Access control:The prevention of unauthorized use of a resource (i.e.,this service controls who can have access to a resource, under whatconditions access can occur, and what those accessing the resource areallowed to do).Data confidentiality:The protection of data from unauthorizeddisclosure.Data integrity:The assurance that data received are exactly as sent byan authorized entity (i.e., contain no modification, insertion, deletion, orreplay).Nonrepudiation:Provides protection against denial by one of theentities involved in a communication of having participated in all or partof the communication.Availability service:The property of a system or a system resourcebeing accessible and usable upon demand by an authorized systementity, according to performance specifications for the system (i.e., asystem is available if it provides services according to the system designwhenever users request them).

Page 5

Solution Manual for Network Security Essentials: Applications and Standards, 6th Edition - Page 5 preview image

Loading page image...

-6-1.5See Table 1.3.1.6Economy of mechanism: the design of security measures embodied inboth hardware and software should be as simple and small aspossible.Fail-safe defaults: access decisions should be based on permissionrather than exclusion.Complete mediation: every access must be checked against the accesscontrol mechanism.Open Design: the design of a security mechanism should be open ratherthan secret.Separation of privilege: a practice in which multiple privilege attributesare required to achieve access to a restricted resource.Least Privilege: every process and every user of the system shouldoperate using the least set of privileges necessary to perform thetask.Least common mechanism: the design should minimize the functionsshared by different users, providing mutual security.Psychological acceptability: the security mechanisms should notinterfere unduly with the work of users, while at the same timemeeting the needs of those who authorize access.Isolation: a principle that applies in three contexts. (1) public accesssystems should be isolated from critical resources (data, processes,etc.) to prevent disclosure or tampering. (2) the processes and filesof individual users should be isolated from one another except whereit is explicitly desired. (3) security mechanisms should be isolated inthe sense of preventing access to those mechanisms.Encapsulation: a specific form of isolation based on object-orientedfunctionality.Modularity: refers both to the development of security functions asseparate, protected modules and to the use of a modular architecturefor mechanism design and implementation.Layering: the use of multiple, overlapping protection approachesaddressing the people, technology, and operational aspects ofinformation systems.Least Astonishment: means that a program or user interface shouldalways respond in the way that is least likely to astonish the user.1.7An attack surface consists of the reachable and exploitablevulnerabilities in a system. An attack tree is a branching, hierarchicaldata structure that represents a set of potential techniques forexploiting security vulnerabilities.ANSWERS TOPROBLEMS

Page 6

Solution Manual for Network Security Essentials: Applications and Standards, 6th Edition - Page 6 preview image

Loading page image...

-7-1.1The system must keep personal identification numbers confidential, bothin the host system and during transmission for a transaction. It mustprotect the integrity of account records and of individual transactions.Availability of the host system is important to the economic well beingof the bank, but not to its fiduciary responsibility. The availability ofindividual teller machines is of less concern.1.2The system does not have high requirements for integrity on individualtransactions, as lasting damage will not be incurred by occasionallylosing a call or billing record. The integrity of control programs andconfiguration records, however, is critical. Without these, the switchingfunction would be defeated and the most important attribute of all -availability - would be compromised. A telephone switching system mustalso preserve the confidentiality of individual calls, preventing one callerfrom overhearing another.1.3 a.The system will have to assure confidentiality if it is being used topublish corporate proprietary material.b.The system will have to assure integrity if it is being used to laws orregulations.c.The system will have to assure availability if it is being used topublish a daily paper.1.4 a.An organization managing public information on its web serverdetermines that there is no potential impact from a loss ofconfidentiality (i.e., confidentiality requirements are not applicable),a moderate potential impact from a loss of integrity, and a moderatepotential impact from a loss of availability.b.A law enforcement organization managing extremely sensitiveinvestigative information determines that the potential impact from aloss of confidentiality is high, the potential impact from a loss ofintegrity is moderate, and the potential impact from a loss ofavailability is moderate.c.A financial organization managing routine administrative information(not privacy-related information) determines that the potentialimpact from a loss of confidentiality is low, the potential impact froma loss of integrity is low, and the potential impact from a loss ofavailability is low.d.The management within the contracting organization determinesthat: (i) for the sensitive contract information, the potential impactfrom a loss of confidentiality is moderate, the potential impact from aloss of integrity is moderate, and the potential impact from a loss ofavailability is low; and (ii) for the routine administrative information(non-privacy-related information), the potential impact from a loss ofconfidentiality is low, the potential impact from a loss of integrity islow, and the potential impact from a loss of availability is low.

Page 7

Solution Manual for Network Security Essentials: Applications and Standards, 6th Edition - Page 7 preview image

Loading page image...

-8-e.The management at the power plant determines that: (i) for thesensor data being acquired by the SCADA system, there is nopotential impact from a loss of confidentiality, a high potential impactfrom a loss of integrity, and a high potential impact from a loss ofavailability; and (ii) for the administrative information beingprocessed by the system, there is a low potential impact from a lossof confidentiality, a low potential impact from a loss of integrity, anda low potential impact from a loss of availability. Examples from FIPS199.1.5ReleaseofmessagecontentsTrafficanalysisMasqueradeReplayModificationof messagesDenialofservicePeer entityauthenticationYData originauthenticationYAccess controlYConfidentialityYTraffic flowconfidentialityYData integrityYYNon-repudiationYAvailabilityY

Page 8

Solution Manual for Network Security Essentials: Applications and Standards, 6th Edition - Page 8 preview image

Loading page image...

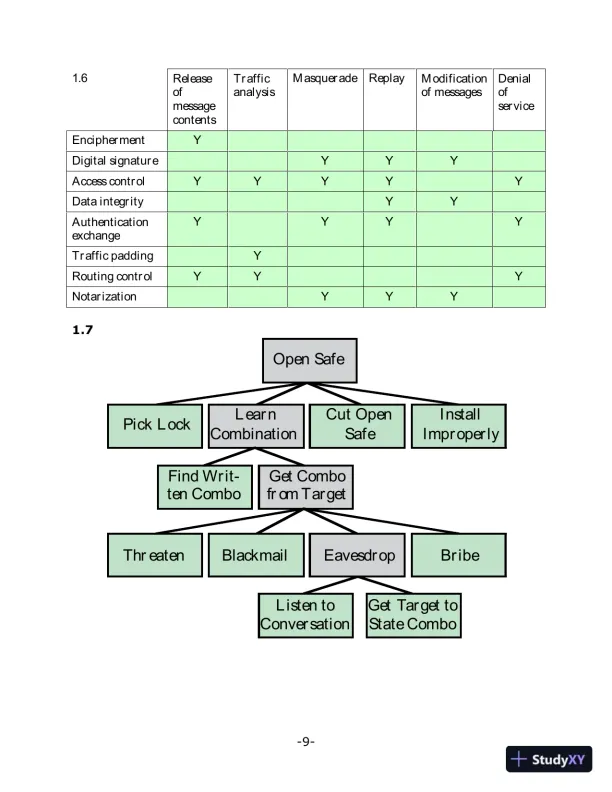
-9-1.6ReleaseofmessagecontentsTrafficanalysisMasqueradeReplayModificationof messagesDenialofserviceEnciphermentYDigital signatureYYYAccess controlYYYYYData integrityYYAuthenticationexchangeYYYYTraffic paddingYRouting controlYYYNotarizationYYY1.7Open SafePick LockThreatenBlackmailEavesdropBribeLearnCombinationFind Writ-ten ComboGet Combofrom TargetListen toConversationGet Target toState ComboCut OpenSafeInstallImproperly

Page 9

Solution Manual for Network Security Essentials: Applications and Standards, 6th Edition - Page 9 preview image

Loading page image...

-10-1.8We present the tree in text form; call the company X:Survivability Compromise: Disclosure of X proprietary secretsOR 1. Physically scavenge discarded items from XOR1. Inspect dumpster content on-site2. Inspect refuse after removal from site2. Monitor emanations from X machinesAND 1. Survey physical perimeter to determine optimal monitoring position2. Acquire necessary monitoring equipment3. Setup monitoring site4. Monitor emanations from site3. Recruit help of trusted X insiderOR1. Plant spy as trusted insider2. Use existing trusted insider4. Physically access X networks or machinesOR1. Get physical, on-site access to Intranet2. Get physical access to external machines5. Attack X intranet using its connections with InternetOR1. Monitor communications over Internet for leakage2. Get trusted process to send sensitive information to attacker over Internet3. Gain privileged access to Web server6. Attack X intranet using its connections with public telephone network (PTN)OR1. Monitor communications over PTN for leakage of sensitive information2. Gain privileged access to machines on intranet connected via Internet

Page 10

Solution Manual for Network Security Essentials: Applications and Standards, 6th Edition - Page 10 preview image

Loading page image...

-11-CHAPTER2SYMMETRICENCRYPTION ANDMESSAGECONFIDENTIALITYANSWERS TOQUESTIONS2.1Plaintext, encryption algorithm, secret key, ciphertext, decryptionalgorithm.2.2Permutation and substitution.2.3One secret key.2.4Astream cipheris one that encrypts a digital data stream one bit orone byte at a time. Ablock cipheris one in which a block of plaintextis treated as a whole and used to produce a ciphertext block of equallength.2.5Cryptanalysis and brute force.2.6In some modes, the plaintext does not pass through the encryptionfunction, but is XORed with the output of the encryption function. Themath works out that for decryption in these cases, the encryptionfunction must also be used.2.7With triple encryption, a plaintext block is encrypted by passing itthrough an encryption algorithm; the result is then passed through thesame encryption algorithm again; the result of the second encryption ispassed through the same encryption algorithm a third time. Typically,the second stage uses the decryption algorithm rather than theencryption algorithm.2.8There is no cryptographic significance to the use of decryption for thesecond stage. Its only advantage is that it allows users of 3DES todecrypt data encrypted by users of the older single DES by repeatingthe key.

Page 11

Solution Manual for Network Security Essentials: Applications and Standards, 6th Edition - Page 11 preview image

Loading page image...

-12-ANSWERS TOPROBLEMS2.1 a.28107963145CRYPTOGAHIBEATTHETHIRDPILLARFROMTHELEFTOUTSIDETHELYCEUMTHEATRETONIGHTATSEVENIFYOUAREDISTRUSTFULBRINGTWOFRIENDS42810563719NETWORKSCUTRFHEHFTINBROUYRTUSTEAETHGISREHFTEATYRNDIROLTAOUGSHLLETINIBITIHIUOVEUFEDMTCESATWTLEDMNEDLRAPTSETERFOISRNGBUTLFRRAFRLIDLPFTIYONVSEETBEHIHTETAEYHATTUCMEHRGTAIOENTTUSRUIEADRFOETOLHMETNTEDSIFWROHUTELEITDSb.The two matrices are used in reverse order. First, the ciphertext islaid out in columns in the second matrix, taking into account theorder dictated by the second memory word. Then, the contents ofthe second matrix are read left to right, top to bottom and laid out incolumns in the first matrix, taking into account the order dictated bythe first memory word. The plaintext is then read left to right, top tobottom.c.Although this is a weak method, it may have use with time-sensitiveinformation and an adversary without immediate access to goodcryptanalysis (e.g., tactical use). Plus it doesn't require anythingmore than paper and pencil, and can be easily remembered.

Page 12

Solution Manual for Network Security Essentials: Applications and Standards, 6th Edition - Page 12 preview image

Loading page image...

-13-2.2 a.Let –X be the additive inverse of X. That is –X+X = 0. Then:P = (C+–K1)K0b.First, calculate –C'. Then –C' = (P'K0)+(–K1). We then have:C+–C' = (PK0)+(P'K0)However, the operations+andare not associative or distributivewith one another, so it is not possible to solve this equation for K0.

Page 13

Solution Manual for Network Security Essentials: Applications and Standards, 6th Edition - Page 13 preview image

Loading page image...

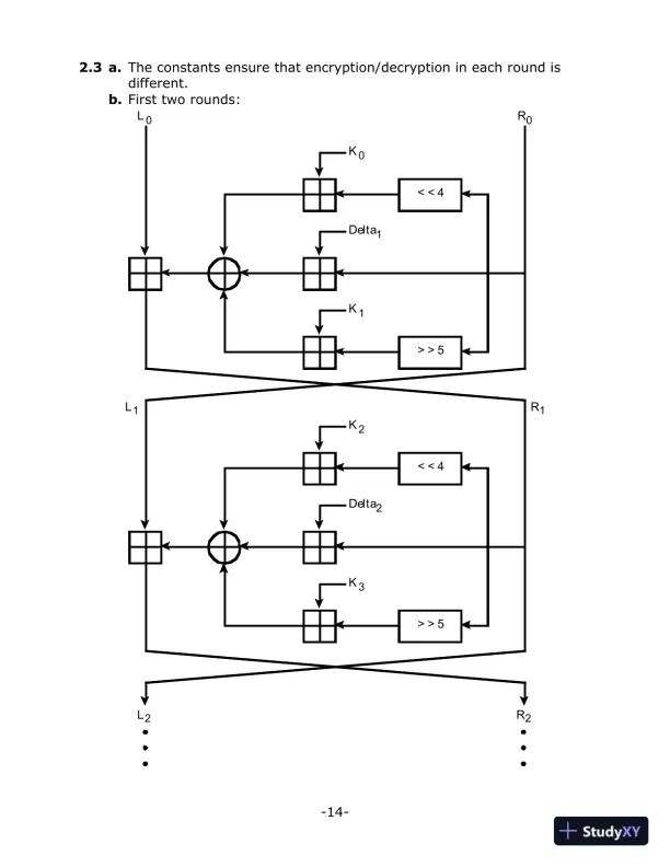
-14-2.3 a.The constants ensure that encryption/decryption in each round isdifferent.b.First two rounds:Delta1K0L0L1L2R2R0R1K1< < 4> > 5Delta2K2K3< < 4> > 5

Page 14

Solution Manual for Network Security Essentials: Applications and Standards, 6th Edition - Page 14 preview image

Loading page image...

-15-c.First, let's define the encryption process:L2= L0+[(R0<< 4)+K0][R0+δ1][(R0>> 5)+K1]R2= R0+[(L2<< 4)+K2][L2+δ2][(L2>> 5)+K3]Now the decryption process. The input is the ciphertext (L2, R2), andthe output is the plaintext (L0, R0). Decryption is essentially the sameas encryption, with the subkeys and delta values applied in reverseorder. Also note that it is not necessary to use subtraction becausethere is an even number of additions in each equation.R0= R2+[(L2<< 4)+K2][L2+δ2][(L2>> 5)+K3]L0= L2+[(R0<< 4)+K0][R0+δ1][(R0>> 5)+K1]

Page 15

Solution Manual for Network Security Essentials: Applications and Standards, 6th Edition - Page 15 preview image

Loading page image...

-16-d.Delta1K0L0L1L2R2R0R1K1< < 4> > 5Delta2K2K3< < 4> > 52.4To see that the same algorithm with a reversed key order produces thecorrect result, consider Figure 2.2, which shows the encryption processgoing down the left-hand side and the decryption process going up theright-hand side for a 16-round algorithm (the result would be the samefor any number of rounds). For clarity, we use the notation LEiand REi

Page 16

Solution Manual for Network Security Essentials: Applications and Standards, 6th Edition - Page 16 preview image

Loading page image...

-17-for data traveling through the encryption algorithm and LDiand RDifordata traveling through the decryption algorithm. The diagram indicatesthat, at every round, the intermediate value of the decryption process isequal to the corresponding value of the encryption process with the twohalves of the value swapped. To put this another way, let the output ofthe ith encryption round be LEi||REi(Liconcatenated with Ri). Then thecorresponding input to the (16 – i)th decryption round is RDi||LDi.Let us walk through the figure to demonstrate the validity of thepreceding assertions. To simplify the diagram, it is unwrapped, notshowing the swap that occurs at the end of each iteration. But note thatthe intermediate result at the end of the ith stage of the encryptionprocess is the 2w-bit quantity formed by concatenating LEiand REi, andthat the intermediate result at the end of the ith stage of the decryptionprocess is the 2w-bit quantity formed by concatenating LDiand RDi.After the last iteration of the encryption process, the two halves of theoutput are swapped, so that the ciphertext is RE16||LE16. The output ofthat round is the ciphertext. Now take that ciphertext and use it as inputto the same algorithm. The input to the first round is RE16||LE16, whichis equal to the 32-bit swap of the output of the sixteenth round of theencryption process.Now we would like to show that the output of the first round of thedecryption process is equal to a 32-bit swap of the input to thesixteenth round of the encryption process. First, consider the encryptionprocess. We see that:LE16=RE15RE16=LE15F(RE15, K16)On the decryption side:LD1=RD0= LE16= RE15RD1=LD0F(RD0, K16)=RE16F(RE15, K16)=[LE15F(RE15,K16)]F(RE15, K16)The XOR has the following properties:[AB]C=A[BC]DD = 0E0 = EThus, we have LD1= RE15and RD1= LE15. Therefore, the output ofthe first round of the decryption process is LE15||RE15, which is the 32-bit swap of the input to the sixteenth round of the encryption. This
Preview Mode

This document has 94 pages. Sign in to access the full document!

Study Now!

XY-Copilot AI
Unlimited Access
Secure Payment
Instant Access
24/7 Support
Document Chat

Document Details

Related Documents

View all